我国农药产品质量控制项目分析方法国家标准制修订情况概述
农药作为农业生产的重要投入品,其质量直接关系到农产品安全、生态环境保护和农药使用效果。根据《联合国粮食及农业组织和世界卫生组织农药制定和使用手册——农药标准》(以下简称《FAO手册》)以及《农药登记资料要求》,农药产品的质量规格应涵盖外观、有效成分、相关杂质、其他限制性组分、其他控制项目及储存稳定性等六个方面。其中,其他控制项目主要用于评估产品的物理特性,包括密度、表面特性、颗粒(碎片)及附着性、
2025-09-29
发布时间:2025-09-01 来源:《农药科学与管理》2025年第8期 作者:刘学 浏览次数:1933
《农药科学与管理》2025年第8期
2025-09-01
1933
1 植物诱抗剂的发展历史及特点
1.1 植物诱抗剂的历史由来 植物对病原菌侵染的产生的诱导抗性在100多年前就已经被认识。1933年前苏联Filatov教授首次讨论“生物刺激”理论,植物在外界不利但不致命的条件下,会经过生化重组形成非特异性的生物刺激物,激发生物体反应,抵抗病原菌的入侵,增强植物免疫力。之后陆续有学者提出,在化学合成、生物化学和生物技术的系统方法的基础上,开发生物刺激素,让它在一定剂量下发挥作用。1961年,Ross首次报道在烟草叶片上接种花叶病毒能诱导未接种叶片对花叶病毒的抗性。1992年,美国学者从淀粉欧文氏菌中分离出一种引起植物防御反应的蛋白质激发子,该激发子被命名为Harpin,能诱导烟草等植物产生过敏反应。法国科学家Du Jardin首次对植物生物刺激素进行了科学深入的分析,强调了生物刺激素在生理生化功能、作用方式和来源上的系统化和分类。该分析和分类对欧盟后续立法和法规的发展产生了重要影响。2012年在斯特拉斯堡召开的第一届世界生物刺激素农业大会被视为接受生物刺激素进入学术界的一个里程碑。2014年美国科学家指出生物控制微生物和植物生长促进微生物可以促进植物生长发育以及诱导植物系统获得抗性,提高植物对生物和非生物胁迫的耐受性。植物在抵抗病原菌时会产生一系列信号物质如水杨酸、乙烯、茉莉酸和脱落酸等进行信号传导,诱导植物抗病相关基因表达,这些信号物质也可以作为植物诱抗剂的原材料。随着科技水平的发展,人们的认知能力逐渐提升,开发出一系列植物保护产品,生物诱抗剂如激活蛋白、多糖,化学诱抗剂如烯丙异噻唑、活化酯等,统称为植物诱抗剂。在全球类植物诱抗剂的实际应用中,氨基寡糖素等多糖类植物诱抗剂是开发最为成功的一类植物诱抗剂。
1.2 植物诱抗剂的作用特点 植物诱抗剂对农作物病虫害没有直接的杀灭作用,而是由外源生物或分子通过诱导或激活植物所产生的抗性物质,对某些病原物产生抗性或抑制病菌的生长。当其施用在农作物上后,通过诱导农作物产生抵御或防控农作物病虫害的物质,从而达到防治病虫害的目的。
一般情况下,当植物受到外界刺激或处于逆境条件时,能够通过调节自身的防卫和代谢系统产生免疫反应,植物的这种防御反应或免疫抗性反应,可以使植物延迟或减轻病害的发生和发展,减少化学农药的使用量,降低农产品残留。然而,大部分创制、控制植物病害药物的基本原则都是以病原菌为靶标,再把能快速全面杀死靶标的药物进一步按农药登记要求研制成农药,忽视了被病原菌危害的寄主植物本身对外来生物抵抗能力的利用。根据现有已知植物诱抗剂作用机理看,主要通过诱导植物自身对外来有害生物侵害发生反应,提高植物的免疫力,产生抗病性。其中诱导抗病性主要是通过激活植物表面受体及信号分子传导,调控植物病原相关蛋白、植保素等相关抗病物质的产生及次生代谢物质的积累,预防病毒浸入、扩展及在植物体内转移;增强免疫力主要是激活植物细胞促进生长,增强患病植株的耐病能力。这类农药在农业中具有重要应用价值,特别是在有机农业中,它们被视为一种环保且有效的植物保护手段。
2 植物诱抗剂种类及应用
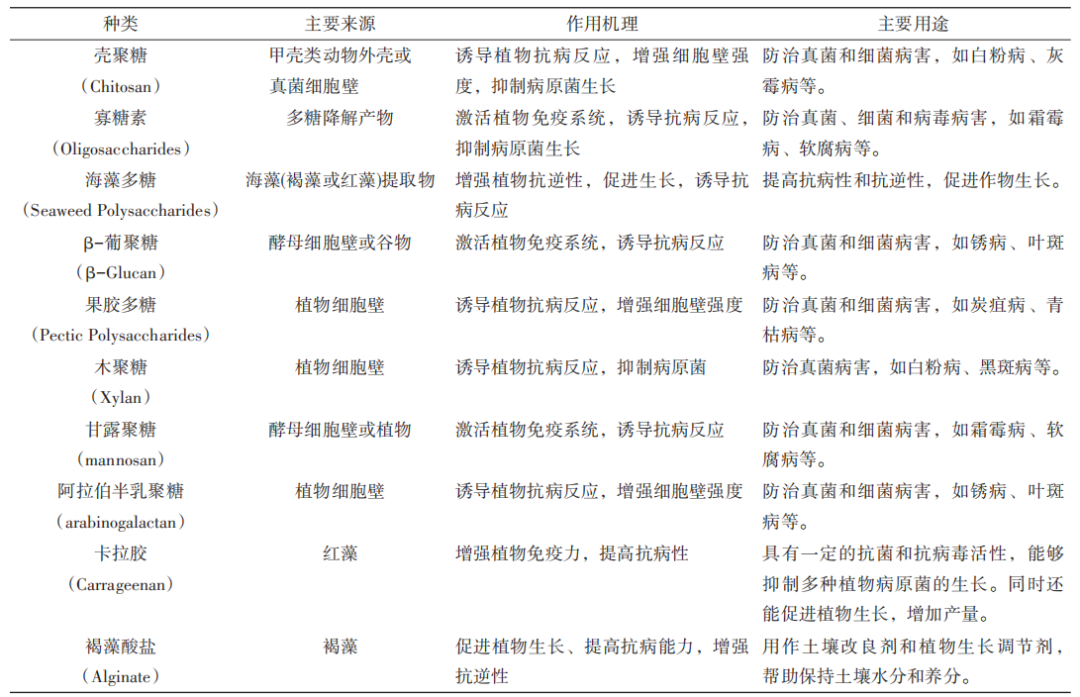
2.1 全球常见的植物诱抗剂种类及应用 植物诱抗剂通过激活植物的免疫系统和诱导抗性,在病害防治、虫害防治、逆境耐受和促进生长等方面具有广泛的应用,具有环保、低毒、可降解等优点,为全球植物保护提供了有效的解决方案。常见的植物诱抗剂种类主要有:壳聚糖(Chitosan)、寡糖素(Oligosaccharides)、海藻多糖(Seaweed Polysaccharides)、β-葡聚糖(β-Glucan)、果胶多糖(Pectic Polysaccharides)、木聚糖(Xylan)、甘露聚糖(mannosan)、阿拉伯半乳聚糖(arabinogalactan)、卡拉胶(Carrageenan)、褐藻酸盐(Alginate)等。这些植物诱抗剂通过激活植物免疫系统、增强抗病性和抑制病原菌等方式发挥作用,具有环境友好和可持续的特点,在现代农业中应用广泛(表1)。
表1 全球常见植物诱抗剂种类及应用

2.2 美国主要植物诱抗剂种类及应用 美国农业生产中使用的植物诱抗剂种类主要有:壳聚糖(Chitosan)、褐藻酸盐(Alginate)、卡拉胶(Carrageenan)、果胶(Pectin)、黄原胶(Xanthan Gum)、葡聚糖(Dextran)等。这些植物诱抗剂因其天然来源和低毒性,近年来美国在农业生产实践中应用广泛。首先,保护经济作物,比如番茄、马铃薯、葡萄等易感病害作物,使用植物诱抗剂可以防控晚疫病、霜霉病等,大幅度减少化学杀菌剂用量;其次,保护大田作物,应用植物诱抗剂在大豆、玉米等作物上,可以有效应对特殊气候,比如干旱,也可有效控制一些土传病害,同时还可提高作物产量。第三,适用于有机农业保护,美国有机农业对投入品要求比较严格,绝大多数植物诱抗剂可以用在这些农业产品中,也符合美国农业部的有机认证要求。目前,美国植物诱抗剂的应用正从辅助手段转向主流植保发展,未来技术迭代与政策支持加速其替代化学农药的进程,农业技术走向可持续发展和生态友好的转型趋势。
2.3 欧盟主要植物诱抗剂种类及应用 欧盟使用的植物诱抗剂种类与美国类似,主要有:壳聚糖(Chitosan),褐藻酸盐(Alginate)、卡拉胶(Carrageenan)、果胶(Pectin)、黄原胶(Xanthan Gum)、葡聚糖(Dextran)。这些植物诱抗剂在欧盟各成员国也被广泛应用于有机农业和可持续农业,因其天然来源和低毒性,符合欧盟严格的农药使用和环境保护法规。主要用于:在葡萄与葡萄酒产业上,如褐藻多糖、壳聚糖广泛用于防控葡萄霜霉病和白粉病。通过激活茉莉酸通路,提升葡萄对干旱和高温的耐受性,增加产量和品质;在橄榄与柑橘种植上,西班牙、希腊等地中海国家使用微生物诱抗剂防控橄榄炭疽病和柑橘黄龙病,极大降低杀菌剂的用量;在有机农业与生态种植上,比如有机蔬菜与水果,荷兰、德国等国的有机农场依赖诱抗剂防控番茄晚疫病和苹果黑星病,如褐藻多糖等的使用,效果比较理想,符合欧盟有机认证标准。又比如温室栽培的番茄、黄瓜等,使用海藻提取物,采用叶面喷施或种子处理,诱导植物防御反应,增强抗病性和抗逆性,保证作物的产量和品质。欧盟植物诱抗剂的发展趋势总体向好,政策支持、市场需求和技术创新是主要推动力。随着技术进步和市场扩展,植物诱抗剂将在欧盟各成员国农业可持续发展中发挥更大作用。
2.4 日本主要植物诱抗剂种类及应用 日本使用的植物诱抗剂主要包括:壳聚糖(Chitosan)、β-葡聚糖(β-Glucan)、海藻多糖(Algal Polysaccharides)、果胶多糖(Pectic Polysaccharides)、木聚糖(Xylan)等,这些植物诱抗剂在日本农林业应用广泛,主要应用范围包括:在种植业领域应用植物诱抗剂,目的是增强作物抗病性,减少化学农药使用,提升产量和质量;在园艺花卉领域应用植物诱抗剂,保护观赏植物和果树免受病害,促进健康生长;在林业方面应用,提高树木抗病能力,减少病害传播;在生态恢复项目应用中,帮助植物抵御病害,促进植被恢复等等。日本政府对农业化学品的使用有严格规定,植物诱抗剂作为生物农药的一种,需通过安全性评估和环境影响测试才能登记使用。近年来政府通过补贴和推广项目鼓励农民在农业上使用这些环保产品,有助于减少化学农药依赖,促进可持续农业发展。
2.5 澳大利亚主要植物诱抗剂种类及应用 澳大利亚在农业中使用的植物诱抗剂种类主要有:壳聚糖(Chitosan)、海藻多糖(Seaweed Polysaccharides)、寡糖素(Oligosaccharides)、葡聚糖(Glucans)等,澳大利亚注重可持续农业和环保,植物诱抗剂因其低毒性、环境友好和生物可降解性,在有机农业和综合病虫害管理(IPM)中应用广泛。在大田作物应用,小麦与大麦上使用植物诱抗剂(如β-氨基丁酸BABA)防控锈病和赤霉病,也通过使用海藻提取物(如褐藻多糖)增强作物抗旱能力;油菜与豆类使用植物诱抗剂,如壳聚糖,可以有效防治油菜菌核病,也能提升种子萌发率。同时豆类作物中,诱抗剂与根瘤菌混合使用,可增强固氮效率和病害抗性。在经济作物应用,葡萄园使用诱抗剂(如褐藻多糖和壳聚糖)防控霜霉病和白粉病,通过激活茉莉酸通路,提升葡萄对高温和盐胁迫的耐受性,适应气候变化,增强抗逆性。在有机蔬菜与水果应用,有机农场依赖诱抗剂防控番茄晚疫病和苹果黑星病,如海藻提取物、褐藻多糖等,符合澳大利亚有机认证标准(ACO)。澳大利亚植物诱抗剂的核心应用集中于大田作物、高附加值经济作物和有机农业领域,政策支持与市场需求双轮驱动其快速发展。
3 我国植物诱抗剂农药登记情况分析
随着农业高质量发展和绿色发展的实际需求,农药减量控害成为现阶段的主题,植物诱抗剂农药的登记也成为近几年农药生产企业关注的热点之一。目前我国已经登记的主要植物诱抗剂农药包括氨基寡糖素、S-诱抗素、香菇多糖、几丁聚糖、低聚糖、葡聚烯糖、几丁寡糖素醋酸盐、酰氨寡糖素醋酸盐等8个品种。
3.1 植物诱抗剂种类及产品总体趋势 截至2024年底,我国植物诱抗剂登记产品合计270个,其中氨基寡糖素91个产品,S-诱抗素84个产品,香菇多糖46个产品,几丁聚糖21个产品,低聚糖15个产品,葡聚烯糖6个产品,几丁寡糖素醋酸盐2个产品,酰氨寡糖素醋酸盐2个产品,混合脂肪酸2个产品,超敏蛋白1个产品(图1)。

图1 我国植物诱抗剂登记产品数量按种类分布情况
近年来,随着我国现代化农业不断推进,农药行业逐渐适应农业政策变化,与化学农药比较,植物诱抗剂产品具有先天优势,现已逐渐被农药行业关注。我国植物诱抗剂主要有8类产品共登记270个,其中2009年首次登记的氨基寡糖素、2005年首次登记的S-诱抗素占比最高,分别达到34%和32%,紧随其后登记的产品是2009年登记的为香菇多糖,占比达到了17%;几丁寡糖素醋酸盐和酰氨寡糖素醋酸盐占比小,均为2021年登记。发展速度较快的产品为氨基寡糖素,其次是S-诱抗素。
3.2 植物诱抗剂产品剂型情况 从登记剂型分析,我国植物诱抗剂登记产品包括9种剂型,登记剂型和产品数量分别为水剂127个、可溶液剂114个、悬浮剂14个、可湿性粉剂9个、颗粒剂6个、可溶粒剂5个、可溶粉剂2个、悬浮种衣剂1个(图2)。

图2 我国植物诱抗剂登记产品数量按主要剂型分布情况
随着全社会环保意识的增强,加之有效成分本身的特性决定,我国植物诱抗剂产品主要以水基化剂型为主,图2显示水基化剂型的水剂占比45%、可溶液剂占比41%,其次为悬浮剂仅为5%,可溶粒剂和可溶粉剂占比相对少。水基化剂型是农药有效成分加工成制剂的主要方向,也是适应现代农业发展的需要。
3.3 植物诱抗剂作物应用情况 从登记产品看,我国植物诱抗剂应用的作物范围广、数量比较大。从作物用途分类划分,大体包括粮食类、经济类、蔬菜类、水果类等,其中粮食类包括水稻、小麦(冬小麦)、玉米、大豆、马铃薯、甘薯等6种作物和79个登记产品,经济类包括烟草、棉花、花生、茶树、人参、五味子等6种作物和94个登记产品,蔬菜类包括黄瓜、白菜、辣椒、芦笋、番茄、花椒(胡椒)、西葫芦、甘蓝等8种和151个登记产品,水果类包括草莓、柑橘树、猕猴桃树、葡萄、梨树、红枣、苹果、榛子树、芒果、桃树、西番莲、西瓜、甜瓜等13种和51个登记产品。每类作物登记植物诱抗剂产品数量(图3)。

图3 我国植物诱抗剂登记产品数量按作物类别分布情况
目前,我国植物诱抗剂应用的作物种类达到33种,覆盖大宗农作物、经济作物以及特色小宗作物。随着国家越来越重视农产品质量安全工作,稳粮保供成为行业关注的重点。从(图3)可以看出,我国植物诱抗剂应用最多的作物种类为蔬菜类,占比达到40%多;其次为经济类作物,占比达到接近25%;占据第3位为粮食类作物,占比达21%;最后为水果类,占比达近14%。经济价值比较高、消费热点的蔬菜类、水果类和经济类合并占比高达75%,可见植物诱抗剂产品防治农作物病虫害正逐渐被社会所认识。
3.4 植物诱抗剂单剂和混剂情况分析 从目前登记产品情况看,我国植物诱抗剂登记制剂种类分为单剂和混剂,其中单剂为204个产品,混剂为48个产品,其中既有单剂又有混剂的品种有氨基寡糖素、S-诱抗素、几丁聚糖,其余品种仅有单剂。登记类型主要以杀菌剂、植物生长调节剂为主,仅有氨寡糖素醋酸盐以杀虫剂甘蓝小菜蛾类型登记,(图4)。

上面图示表明,我国植物诱抗剂登记单剂产品远大于混剂产品登记,其中单剂产品占总登记制剂产品的80%,混剂占比为20%。其主要原因是这类药剂作用机理复杂,制成混剂后活性成分容易发生冲突、稳定性难以控制,所以混剂登记存在风险不可控因素且技术要求高等。
4 展望
农药对于保障国家粮食等重要农产品安全必不可少,但化学农药的过量使用容易给环境和人类健康造成危害。市场亟需加快农药更新换代,大力发展绿色农药、生物农药。目前国内化学农药创制,相较欧美发达国家仍有较大差距,存在“卡脖子”问题。相对于化学农药,植物诱抗剂生物农药有望成为一种新质生产力。植物诱抗剂相对于传统化学农药,我们和欧美国家在这一新赛道上处于同一起跑线,有望实现在该领域的领先地位。一是加快产业化发展及应用技术研发。2024年底农业农村部在《全国农业科技创新重点领域(2024—2028年)》中,明确已将“植物免疫”纳入农业科技创新重点。推动植物诱抗剂的产业化发展,加快其在农业生产中的应用,以减少化学农药的使用量,实现绿色防控。通过企业与科研部门的合作,研发高效低毒的植物诱抗剂,提高其市场占有率。二是有针对性地加大政策倾斜力度。对于作用机理明确、环境相容性好的植物诱抗剂,参照我国现行特色小宗作物群组化的做法,可采用作物群组化或者病害分类群组化的方式,加快植物诱抗剂登记步伐。同时减少化学农药对环境的压力,国家应将这类药剂纳入作物健康种植管理方案当中,加大补贴力度,扩大推广使用面积。三是农药企业找准市场定位。植物诱抗剂由于受环境条件、作物生长状况以及诱导防病慢等因素影响,市场上要明确这类产品的定位,避免与传统的化学农药直接竞争。鼓励植物诱抗剂与一般化学农药现混现用,形成优势互补的作用,尽最大可能发挥植物诱抗剂防病增产等功能,要拓展应用范围,特别是经济附加值较高的蔬菜、水果和经济作物等。植物诱抗剂作为植物保护的新实践,因具有对人畜毒性低,环境相容性高,作用谱广,病原菌不会产生抗药性等优点而获得关注,符合绿色、高效、低污染的农药行业发展方向。
回到顶部